
最新美团优选实战赔FU玩法,日入100+,可以放大了玩(实操+话术+视频)
赔FU现金一单30-100元外加美团优选无门槛优惠卷可以放大玩多搞几个号本金退回免费拿商品亲测有效里面有详细教学...

小红书引流旅游粉变现,一个月收入过万【粉包回收+技术指导】
项目原理:通过小红书通过搬运图文的方式,分享酒店优惠,介绍酒店环境,布局,房间,娱乐,餐饮等都可以被你吸引过来的粉丝加了我们提供的微信就行。对接正经旅行社,一个粉丝1-4元。做的好的可以有底薪。我们会提供话术,教你怎么养号起号。我们有方法,...

天涯论坛资源发布抖音快手小红书神仙帖子引流、变现项目,日入300到800比较稳定
天涯论坛以前那些令人印象深刻的帖子鬼故事、猎奇、奇遇、各行业从业经验等用处:1、可以自己看看,满足猎奇心理2、把里面的内容拿来发在各平台,拿来引流,效果很好引流过来后变现其他产品3、引流过来后卖这个资源合集,客单价10~30¥,...

2023收费4999的引流技术,大有学堂飘老师
【超级会员V1】通过百度网盘分享的文件:2023年飘老师…...

抖音拼多多闲鱼转转学习资料大全【1.08T】
抖音,拼多多,闲鱼,转转,各种副业项目等学习资料转载的,教程有新旧,有需求的按需保存网盘中原作者的各种联系方式已经批量去掉【仅限文件名】因文件总体积较大,约1.08T,就不一一分流其他网盘了抖音拼多多闲鱼转转学习资料大全...

抖音拍晒单带货玩法分享
一个网站上的最新vip项目,拿来分享项目介绍:这个项目的壁垒就在账号这块,账号需要多还要老,很多人手里没有太多老号,尤其越是工作室,越全是新号。私人老号的解决方法:1,身边亲戚朋友帮忙发视频2,账号交易去买3,雇佣兼职代发视频团队去发一比如...

2023全网咸鱼最新玩法单店铺日入300加
课程免费分享直接看!!!...

百度答题思路 零门槛操作 每天自动收益50-200+
今天给大家带来一个百度答题项目,可以轻轻松松月入1W+,目前这个项目在市场上收费几百到几千的都有,每天自动收益50-200+,操作非常简单,全程没有任何费用,零门槛操作,只要按照思路去操作,百分百能挣米。第一个、项目介绍某度答题项目就是某度...

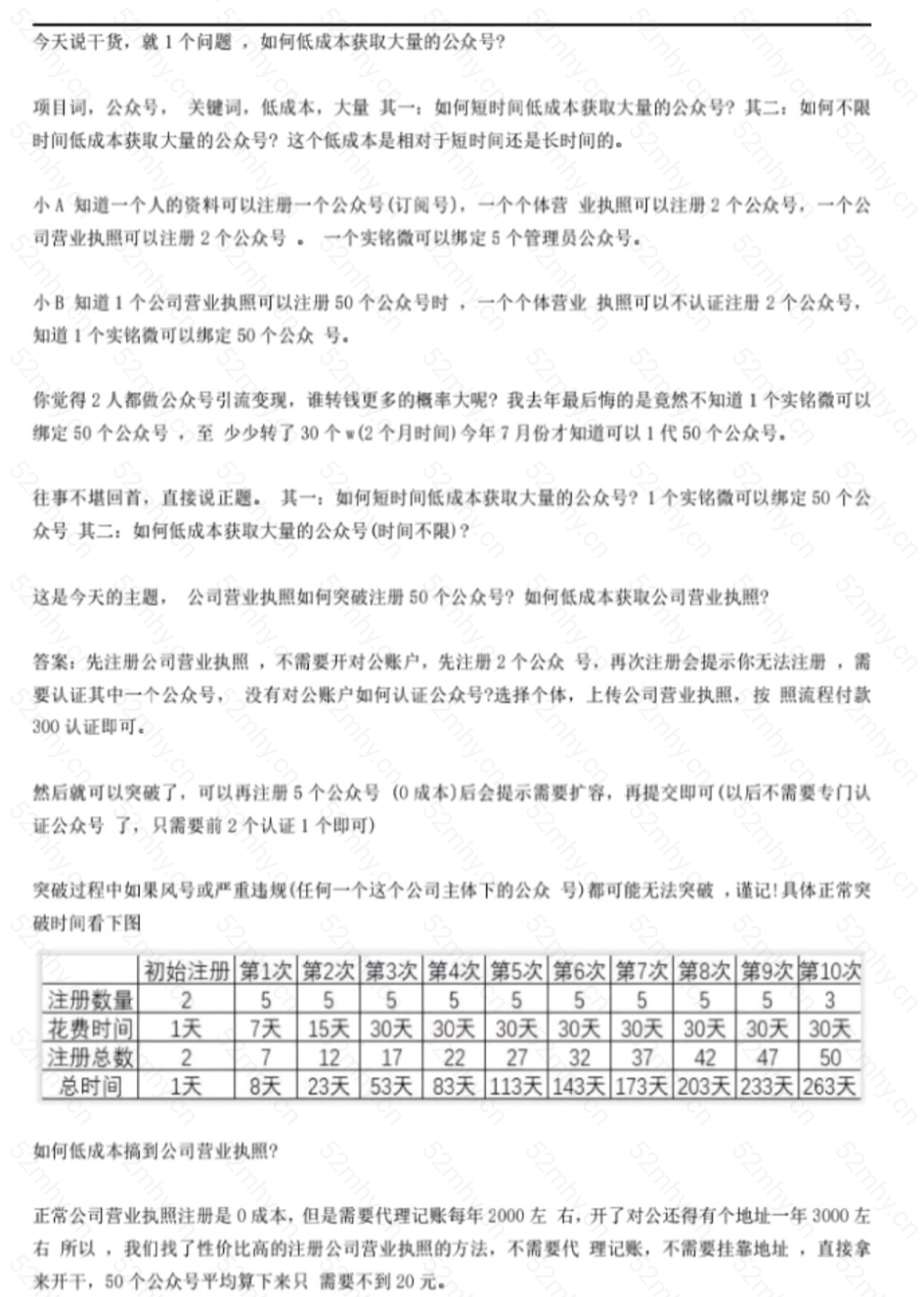
一个营业执照注册30个公众号方法
...

【游戏搬砖】外面收费998的端游原神软件
项目介绍:外面很多人需要原神代肝,目前市场是供不应求使用了这个软件,可以极大提高刷材料,过任务的速度,原来5分钟的不可跳过剧情,使用之后只需要几秒,并且秒找宝箱,神童等任务点一键传送等等不在话下。也就是说可以几分钟完成一个单子。电脑(电脑配...
- 最近发表
Copyright© YZZY.LA版权所有〖影子资源网〗
〖恒创科技〗为本站提供专业云计算服务
本站发布的内容来源于互联网,如果有侵权内容,请联系我们删除!E-mail:yzzy88@outlook.com
关于我们|我要投稿|免责声明|XML地图


